
▌背景

為深入貫徹落實黨中央、國務院關于碳達峰碳中和戰略決策部署,根據國家和浙江省碳達峰工作有關部署要求,積極推進我市碳達峰試點城市建設,制定本方案。
▌總體要求
★試點定位
充分發揮數字、科技和制度三大優勢,創新建筑、交通和居民生活等重點領域節能降碳路徑,著力打造成為全國碳達峰數智賦能標桿區、科技引領樣板區和制度創新示范區,為全國產業輕量型城市實現碳達峰提供杭州經驗。
★試點目標
到2025年,“雙碳”數智賦能行動取得積極進展,全市能源結構持續優化,能源利用效率不斷提升,城鄉建設、交通等重點領域綠色低碳發展取得顯著成效,總結凝練形成一批綠色低碳發展經驗和模式。
到2030年,全面建成全國碳達峰數智治理標桿區、科技引領樣板區和制度創新示范區,探索形成產業輕量型城市碳達峰實現路徑。
▌主要任務
★實施“雙碳”智治架構體系攻堅行動
◆ 構建“雙碳”智治架構體系。
◆ 探索開展企業碳賬戶應用建設。
◆ 豐富“雙碳”多跨應用場景。
★實施城鄉建設低碳轉型攻堅行動
◆ 完善綠色建筑全生命周期管理體系。
◆ 創新推動城市更新。
◆ 加快推進低(零)碳建筑示范試點。
★實施交通多側協同低碳轉型攻堅行動
◆ 全面推廣新能源交通工具。
◆ 強化多式聯運體系建設。
◆ 實施交通運輸場站綠色低碳升級。
◆ 構建綠色優享公交出行杭州范例。
★實施能源低碳轉型攻堅行動
◆ 加快可再生能源開發利用。
◆ 推動化石能源清潔高效利用。
◆ 加快氫能布局和應用。
◆ 擴大外來綠電規模。
◆ 加快新型電力系統建設。
★實施制造業綠色低碳發展攻堅行動
◆ 加快傳統產業綠色轉型。
◆ 加快綠色供應鏈構建。
◆ 加快綠色低碳園區建設。
★實施節能提效攻堅行動
◆ 開展園區新型供能模式試點。
◆ 強化能效診斷,推進大規模設備更新。
★實施資源循環利用攻堅行動
◆ 優化產業綠色中循環。
◆ 推進社會綠色大循環。
★實施減污降碳協同增效攻堅行動
◆ 實施環境基礎設施綠色升級工程。
★實施碳匯能力鞏固提升攻堅行動
◆ 挖掘農業減碳增匯潛力。
◆ 探索增匯共富協同路徑。
★實施區、縣(市)碳達峰示范攻堅行動
◆ 推動綠色低碳產業做大做強。
◆ 積極開展“雙碳”領域制度創新。
◆ 培育一批綠色低碳新模式。
▌科技創新
◆ 打造“雙碳”技術研發策源地。
◆ 打造“雙碳”科研平臺集聚地。
◆ 打造“雙碳”成果轉化首選地。
◆夯實“雙碳”科技人才根基。
▌制度創新
◆ 推動綠色低碳發展立法。
◆ 探索碳排放“核算+預算”制度。
◆ 探索實施項目碳評制度。
◆ 探索建立市場化運行機制。
◆ 探索城市更新機制。
◆ 打造“杭碳”綠色金融品牌。
◆ 探索構建“杭碳”標準體系。
▌開展綠色低碳全民行動
◆ 打造“雙碳”科普品牌,加強生態文明宣傳教育。
◆實施“人人+”低碳行動,營造綠色低碳新風尚。
◆ 推廣綠色產品服務認證,擴大綠色低碳產品消費。
◆ 加強碳排放信息披露,引導企業履行社會責任。
◆ 開展“雙碳”專題培訓,提升領導干部管理能力。
▌實施綠色低碳重大工程
◆ 綠色低碳先進技術示范工程。
◆ 能源基礎設施建設工程。
◆ 環境基礎設施綠色升級工程。
◆ 循環經濟發展工程。
◆ 生態保護修復工程。
◆綠色能源產業發展工程。
◆ 科技創新強基工程。
▌保障措施
◆ 加強組織領導。
◆強化責任落實。
◆ 強化資金保障。
◆ 加強經驗總結。
▌政策解讀

▌杭州市碳達峰試點城市重大改革(制度)清單

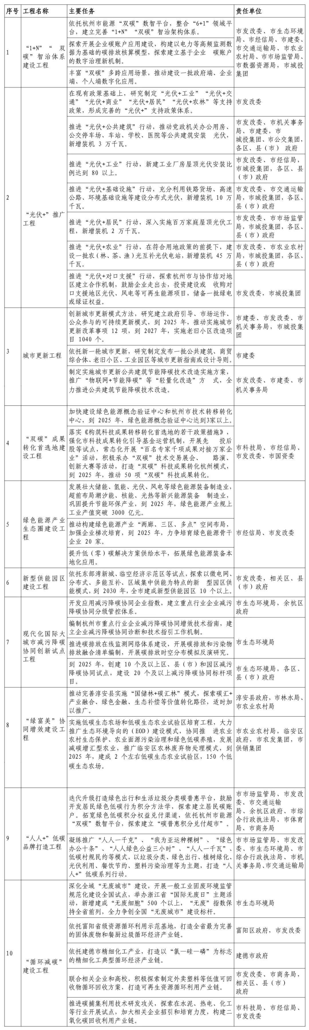
▌杭州市碳達峰試點城市十大標志性工程清單

※ 以勒申明:
本文內容來源:杭州市人民政府。以勒標準尊重知識產權,如轉載內容涉及版權問題,煩請聯系我們及時處理。翻譯/整理不易,凡轉載或引用本網站內容,請注明來源:杭州以勒標準,感謝您的支持!更多法規資訊實時跟蹤,可搜索“以勒標準”官方微信公眾號,獲取第一手法規資訊,掌握最佳貿易時機!
< 上一個:云南省召開零碳園區創建新聞發布會,首批5個零碳園區亮相
> 下一個:我國成功淘汰29種類持久性有機污染物(POPs)
0571-8519 0521
157875742
infor@jirehstandard.com